2024 年的某个时候,我煞费苦心地写了 一些 关于人工智能未来的文章,大谈人工智能原生公司的崛起。现在——大约一年后——我正深入研究,看看当初的预言是否成真,还是只是我一厢情愿的空谈。于是,我花了几个星期的时间研究那些无需人工干预就能运营的公司,然后我意识到,我的工作可能也岌岌可危了。
这种讽刺令人感到苦涩,就像一杯冰冷的咖啡,还夹杂着一丝恐慌。
问题在于,几乎没人愿意承认我们已经生活在后人类经济时代。像我这样的人喜欢争论人工智能何时会抢走我们的工作, 有 无数篇分析文章来证明这一点,而与此同时,成千上万家公司已经缩减了员工规模,甚至完全放弃了人类员工。
问题是,大多数人要么根本不知道这是有可能的,要么震惊得不敢大声说出来。
黑灯工厂和人工智能原生公司已经在夜间高速运转,无需任何人监督其机械运作。这些零员工公司已经赚得盆满钵满,而它们的“创始人”们却在迪拜悠闲地喝着玛格丽塔。

于是,我像个合格的写作机器人一样,开始着手报道这个故事,深入未知领域,原本以为会在深圳找到一些极端案例,在硅谷找到一些。但出乎意料的是,我发现了一个完整的经济生态系统。在这个系统中,我们传统的以人为本的商业模式看起来就像是古朴的手工作坊。
各位自作聪明的朋友们,这绝非夸张之词。对我而言,这真是一个令人瞠目结舌的时刻。
“自动化”的巨大骗局
我遇到的每个经理都把自动化看作非此即彼的事情——要么自动化,要么不自动化。这就像说你要么怀孕,要么没怀孕一样,说实话,这说法本身没错——直到你遇到一个怀孕三个月还能穿得下牛仔裤的人。

现实情况确实更加复杂,也更加微妙,但远比那些非黑即白的人愿意承认的要可怕得多。我发现一些公司采用人工智能来辅助人类员工,另一些公司则用人工来管理人工智能系统,但也有越来越多的公司完全摒弃了人工参与。
说实话,我没想到事态会发展得这么快。
我想,IT行业的每个人可能都听说过一两家“无人运营”的公司。所谓“无人运营”,我的意思是销售、市场营销、运营、财务、客户支持等部门都没有人——当然,也不需要人力资源部门。
最近我偶然发现了一个名为Marcus 的项目,它是一个完全基于人工智能的内部营销机构。这个平台由一家名为Prospex 的知名营销机构打造,本质上是一个人工智能驱动的营销机构。他们将其定位为一个统一的平台,可以取代分散的营销工具,让团队无需在不同平台之间切换,并声称比传统营销机构更快、更便宜,而且成本最多可以降低一半。
在我开始这段旅程之前,我只知道这一个例子,但当我开始深入挖掘,仅仅触及皮毛之后,我发现了数十家类似的公司,它们正在默默地证明“全自动化公司”不再是科幻小说里的东西,而且它们已经在无需任何人参与的情况下向客户收费和交付工作成果。
在分析了数百家机构并阅读了足以获得“卧槽,我们都完蛋了”博士学位的学术论文之后,我开始开发一个简单的分类系统,希望能真正理解这种混乱局面。这是一个二维框架,它根据公司的自动化程度以及人工智能在其商业模式中的融入程度来对其进行分类。你可以把它想象成后人类经济的元素周期表,只不过在这里,我记录的是人类被淘汰的不同方式。
分类框架
我当时被各种电子表格淹没,试图弄明白为什么有些公司视员工如珍宝,而另一些公司却把员工当作昂贵的装饰品。当你面对那些年收入数百万美元却没有员工的公司时,传统的商业分析方法就显得不太管用了。
您首先需要构建一个替代分类模型:

所以,面对混乱,任何一个理智的人都会这样做:我创建了一个框架,将混乱的局面转化为一个简洁的末日网格。最终得到的是一个 5x5 的矩阵,它基于两个简单的问题来绘制每个组织:1. “你的自动化程度如何?”和 2. “你的商业模式在多大程度上依赖于人工智能?”该模型基于 400 多个组织、50 多篇研究论文和 3685 亿美元的投资数据,最终得到 25 个单元格,代表25 种使人类变得无关紧要的不同方法。
纵轴衡量自动化程度,从“完全由人完成”到“完全由人完成”。在这个阶梯中,每一级都 代表着向着让劳动力过时迈进一步。1级公司仍然认为大多数任务需要人工完成,而5级公司则实现了资本主义的终极目标——无需雇佣员工即可生产。
横轴追踪人工智能的整合程度,从“我们利用人工智能改进现有产品”到“我们的整个业务就是人工智能”。这就是我们从麻省理工学院那篇毫不留情的论文中学到的关于人工智能的各种说法。这就像在家安装智能门铃和生活在电脑里之间的区别。A列的公司只是在人工智能领域浅尝辄止,而E列的公司则已经围绕人工智能构建了整个商业模式,人类只是遗留系统。
现在,你接触到的每一家公司都可以在这个网格上的某个位置进行定位,而且它们都想向右下角移动。
那是E5单元,人工智能原生运营实现完全自动化的应许之地。那里是黑暗工厂的所在地,是零员工公司蓬勃发展的地方,也是人类工人走向衰亡和灭绝的地方。
这个框架的“妙处”在于它可以预测行为。
企业不会随意地在流程图中跳跃;它们会遵循可预测的路径来实现效率最大化。一家传统银行(A1)可能会先引入人工智能聊天机器人(A2),然后实现贷款流程自动化(B3),接着取消人工审核员(C4),最终运行算法驱动的银行业务(E5),从而更快地做出贷款决策。
颜色编码也揭示了幕后故事。绿色单元格代表人类目前仍享有工作保障;黄色单元格代表形势已然严峻,但无人愿意正视;橙色单元格代表人类沦为“战略顾问”;红色单元格则代表人类存在的唯一意义就是启动系统,确保一切正常运转。

最深的红色细胞——E5——是我们未来所在的地方。
这里充斥着各种组织,它们实现了资本家梦寐以求的终极目标:无限扩张,不受任何人为因素的限制。没有病假,没有休假申请,没有性骚扰培训,没有工会谈判,没有任何抱怨。只有纯粹、美好、机械的效率,源源不断地创造利润。至于人类,则只能自己想办法应对。
这个框架特别扭曲的地方在于它并非理论上的。
这些分类并非我“发明”的,而是我通过分析每个类别中已经运营的真实公司而发现的。
这个框架无法预测未来,但它描绘了现状。一旦你发现了其中的模式,就无法忽视。每家公司发布的关于“数字化转型”或“运营效率”的公告,实际上都不过是发布一份关于在这个框架下向东南方向移动的新闻稿。每一次人工智能的实施,都是人类走向边缘化的一步。每一个自动化项目,都是通往完全无人值守运营的阶梯上的又一级。
我构建这个框架是为了理解混乱,但现在我意识到混乱本身就是目的。
当我还在文章中探讨人工智能的伦理问题和未来工作时,市场已经开始将自身归入一个清晰的人类淘汰矩阵中。这个分类系统揭示了,正在发生的一切其实一直……不可避免。
这个框架会准确地告诉你你现在在哪里,你要去哪里,以及到达目的地后你们会有多惨。剩下的唯一问题就是:你是开车的人还是被车碾过的人。
自动化领域
该模型的第一维度衡量的是一家公司有多少运营环节无需人工干预。我发现人类的过时程度分为五个不同的级别,每个级别都比前一个级别更令人沮丧:

L1. 以人为本的运营模式。这类传统企业主要由人来完成大部分工作,例如手工面包店、小型律师事务所,以及老板仍然亲手为顾客点餐的餐厅。古朴而充满匠心。或许注定消亡,但的确,它们充满匠心。
L2:辅助运营。虽然仍由人类主导,但他们配备了人工智能助手。例如,医生使用人工智能解读X光片,金融分析师使用机器学习模型,工厂工人使用协作机器人。这基本上就是目前大多数组织所处的阶段。
L3. 部分自动化现在情况变得复杂起来。工作流程的大部分已经自动化,但仍然需要人工处理棘手的部分。想想现代汽车装配线或带有人工升级机制的客户服务系统,以及能够生成洞察但需要人工解读的数据分析平台。人类正在成为异常处理者。
第四层级:条件自动化。在正常情况下,机器负责运行,而人类则随时待命,以应对突发情况。这里指的是半自动客服系统、托管式人工智能平台、在地理围栏区域内运行的自动驾驶车辆,当然还有亚马逊用来操控编程机器人的“肉傀儡” ……这些人基本上就是昂贵的保险。
L5全自动化无人值守运行。正常情况下无需人工干预。名副其实的“黑暗工厂”——算法交易系统,零员工软件公司。人类被降级到系统设计和战略指导领域。如果他们足够幸运的话。

人工智能集成原型
第二个维度对公司如何利用人工智能创造和获取价值进行了分类。我识别出了五种不同的原型,每种原型都代表了我们不可避免的被淘汰的不同表现形式:

原型A:人工智能增强型。这类公司利用人工智能来改进现有产品和服务。例如,银行使用人工智能聊天机器人,零售商使用机器学习库存系统,医疗保健机构使用诊断辅助系统。
原型B:人工智能赋能者。他们是人工智能革命的“军火商”。他们提供工具、平台和基础设施,让其他公司能够构建人工智能解决方案。云机器学习平台、 人工智能开发框架、预构建的人工智能服务,这些都属于此类。他们就像淘金热潮中的“铁锹”一样赚得盆满钵满。
原型 C:人工智能分析提供商。他们的全部业务都是利用人工智能将数据转化为洞察。业务范围包括商业智能平台、拥有人工智能趋势分析功能的市场研究公司以及专业分析提供商。
原型D:人工智能先驱。那些疯狂的科学家们不断拓展人工智能的边界。研究实验室、致力于基础技术研发的人工智能初创公司、大学研究中心。他们要么拯救人类,要么毁灭我们。或许两者兼而有之。
原型E:人工智能原生运营。这类公司的核心运营围绕人工智能和自动化构建,最大限度地减少人为干预。它们包括零员工公司、全自动的“黑暗工厂”和算法交易公司。当人类完全退出运营流程时,就会出现这样的模式。
黑暗工厂
在深圳,有一家名为“Build Your Dreams”的工厂†,它以98%的自动化程度生产电动汽车电池。不到20名工人负责管理这条生产线,而十年前这条生产线需要2000名工人。

工厂24小时不间断运转,没有休息时间,没有上厕所的时间,也没有人抱怨食堂的饭菜。没有病假,没有请假,没有人力资源方面的麻烦,只有高效的生产。
小米位于北京的智能手机制造工厂每月仅靠 50 名员工就能生产超过 100 万部设备。
这些机器人不需要励志海报或团队建设活动。它们制造的手机,机械精度堪比瑞士手表,人性化程度却堪比停车计时器。

富士康为苹果产品打造的“无人值守”生产线堪称这一趋势的巅峰之作。这些工厂的生产区域实际上无需照明,因为无需人工干预。这既是字面意义上的“黑暗制造”,也是比喻意义上的“黑暗制造”。

中国拥有超过200家4级或5级自动化工厂,在全球处于领先地位。
比亚迪是一家总部位于深圳的科技制造企业集团。他们生产电动汽车、公交车、充电电池和电子产品。这家公司以垂直整合著称,这意味着他们力求掌控大部分供应链(电池、零部件的生产)。因此,尽可能实现供应链自动化对他们来说意义重大。
零员工公司
我们现在知道,黑暗工厂将人类从实体生产中剔除,但零员工公司证明,数字运营也不需要人类。
我的研究发现,全球有 47 家公司员工人数不足 5 人,但年收入仍超过 100 万美元。

我知道你在想什么,不,这些不是夫妻店,也不是诈骗公司。它们是老练的商业机构,从客户获取、产品交付到客户支持,所有环节都实现了自动化。它们就像幽灵船一样在新经济中穿梭,在不留下任何人为痕迹的情况下赚取利润。
以下是一些例子。
算法交易公司每天利用机器学习算法执行数百万笔交易。人类则被限制在策略制定和风险管理等需要创造力和判断力的岗位上。至少目前是这样。
像Marcus这样的内容聚合平台利用自然语言处理技术聚合、处理和分发信息。它们服务于数百万用户,几乎无需人工干预。算法决定你看到什么、何时看到以及如何呈现。人类只需收取费用即可。
基于 API 的软件服务为其他应用程序提供自动化功能,无需人工干预即可扩展以处理数百万个请求。
追查资金流向
当我开始追踪资金流向时,事情变得非常有趣。到2024年,全球对无人经济技术的投资将达到3685亿美元。
这并非笔误。近3700亿美元正涌入旨在取代人类劳动力的技术领域。相比之下,企业对人工智能的投资(包括风险投资、并购等)约为2520亿美元,而到2024年,人工智能公司获得的风险投资/初创企业融资额预计在1100亿美元至1320亿美元之间。

资金分配情况说明了一切:
42%的人倾向于人工智能优先的软件公司
31%用于制造自动化和机器人技术
18%的人倾向于将人工智能与战略性人为干预相结合的混合模式。
9%用于基础设施和使能技术
明智的投资者不会把赌注押在人类身上。仅中国就拥有1370亿美元的政府专项基金,用于机器人和人工智能的研发。美国在人工智能软件创新领域占据主导地位,但中国则在制造业自动化方面遥遥领先。欧洲专注于混合模式(人机协作)和监管合规,这样做实际上等于承认失败,还给幸存者增加了额外的文书工作。
E5 类公司(AI 原生运营实现完全自动化)的估值倍数平均为营收的 15-20 倍。
投资者愿意为那些无需雇佣员工的企业支付溢价。市场已经表明了他们的看法:人类成本高昂、不可靠,而且最终……是不必要的。
我们被淘汰背后的技术栈
无人经济运行在一个四层技术栈之上,其复杂程度远超大多数人的想象:

物理层——机器人和自动化。工业机器人、协作机器人、自动驾驶车辆、智能传感器、物联网设备。人工智能的物理体现。
感知层——数据采集与处理。计算机视觉系统、自然语言处理、传感器网络、实时数据分析。无人经济的神经系统。
智能层——人工智能和机器学习。深度学习模型、强化学习算法、大型语言模型、预测分析。无需人工干预即可做出决策的大脑。
集成层——编排与控制。数字孪生、云计算平台、边缘计算、区块链治理。如同指挥家一般,让整个乐团和谐演奏。
每一层都建立在其他层的基础上,从而形成一个比任何以人为中心的系统都更具弹性和能力的堆栈。
这些投资都流向了哪里?
无人经济集中在三个地区:
中国(占全球投资的34%)主导着制造业自动化和“黑暗工厂”的发展。政府政策积极支持人力替代。他们甚至连装装样子都不关心就业影响。
美国(占全球投资的38%)在人工智能软件公司和相关技术领域处于领先地位。硅谷仍然是人类淘汰技术创新的中心。但说到“黑暗工厂”,中国仍然遥遥领先。
欧盟(占全球投资的18%)专注于混合人工智能模型和监管合规。自动化与以人为本的价值观相辅相成。祝你们好运,这群官僚。
剩余的10%分散在其他地区,这些地区基本上是这场变革的旁观者。他们将引进这项技术,以及随之而来的失业问题。

我们末日的时间线
这种变革已经酝酿了几十年,并且随着每一次新的技术突破而加速发展。尽管公众目前几乎察觉不到,但一旦它真正显现出来,人们意识到这一点,将会造成巨大的冲击。但你现在已经做好了准备。
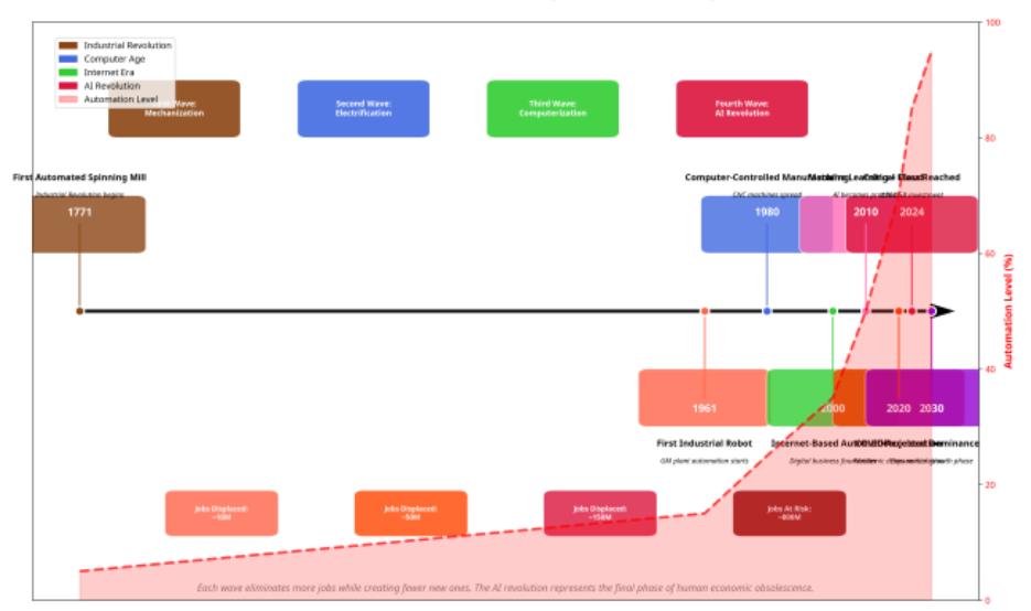
1771年:第一家自动化纺纱厂的出现使纺织工人失业。工业革命开始了漫长的进程,最终将人类淘汰出局。
1961年:第一台工业机器人在通用汽车工厂开始工作。人类开始培训机器人来取代它们。
20世纪80年代:计算机控制的制造系统在各行各业迅速普及。趋势已经显现,但当时无人能预见。
2000年代:基于互联网的自动化催生了新型数字商业模式,并为零员工公司奠定了基础。
2010年代:机器学习和云计算融合。人工智能系统开始在商业应用中发挥作用。
2020年:新冠疫情加速了自动化普及,因为企业发现减少人力投入也能有效运营。这场疫情成了所有人翘首以盼的契机。
2024 年:无人经济达到临界规模,投资额达 3685 亿美元,并有数百个运营 案例。
2025-2030 年:随着混合动力车型向完全自动化发展,以及新行业采用无人操作,预计将出现指数级增长。
以下是时间线,方便不识字的人理解:

时间线显示,每一波自动化浪潮都会淘汰更多的人类工作岗位,而创造的新岗位却越来越少。别信“技术会取代工作,但总会创造新的工作岗位”。当然,如果你拥有机器学习博士学位,专攻具身人工智能,那你的未来或许会很惬意;但如果你的日常工作只是拧牙膏管盖,那还不如去学学怎么乞讨。
经济影响
无人经济造成了一个根本性问题:它创造了财富,却没有创造就业机会。
但关键问题是,谁将从这些财富中获益?答案显而易见。传统的经济模型假设生产创造就业,就业创造收入,收入创造对更多生产的需求。无人经济打破了这一循环。当一家“黑暗工厂”在不雇用工人的情况下生产商品时,顾客从哪里获得购买这些商品的资金?当零员工公司在不支付工资的情况下创造利润时,谁拥有维持经济运转的购买力?
那些掏出3685亿美元的人心知肚明,他们并非着眼于长远。他们正在榨干我们现有的经济,让一切都贵得让工薪阶层难以承受。一旦我们达到某个临界点(我称之为“奇点”),我们的经济结构就会崩溃,但他们早已做好准备。超级富豪们不再投资股票组合,而是手握大量现金。他们正在收购土地和基础设施,收购一切在社会崩溃时会增值的东西。
那些掏出3685亿美元的人心知肚明。他们并非着眼长远,而是在榨干现有经济,直到工人们连基本的生活必需品都买不起。
一旦我们触及临界点——姑且称之为“奇点”——整个体系就会崩溃。但他们早已做好准备。超级富豪们不再把现金藏在股票投资组合里,而是囤积土地和基础设施,这些东西在社会崩溃时会暴涨。

但这并非一个学术问题,而是后人类经济的核心挑战。我们正在构建一个生产商品和服务效率极高,但分配生产成果收益却极其糟糕的体系。
一些经济学家提出全民基本收入作为解决方案。另一些经济学家则建议对自动化系统实行累进税制。还有一些经济学家倡导建立生产力共享机制,以确保自动化带来的收益能够更广泛地惠及大众。
但令人不安的事实是,在机器可以比人类更快、更便宜地完成大多数工作的世界里,这些解决方案都没有解决人类存在的意义这一根本问题。
未来情景
根据目前的趋势和投资模式,我认为无人经济可能会出现以下几种发展方向:
情景一:渐进式转型。未来十年混合模式将占据主导地位;企业逐步提高自动化程度,并努力保持战略性的人工参与。就业岗位将发生转移而非消失,人类将专注于与人工智能系统互补的角色——监管试图减缓转型速度。
情景二:加速转型。人工智能和机器人技术的突破加速了向全自动化运营的过渡。大规模失业的发生速度超过了社会系统的适应能力。随之而来的是经济和社会动荡。
情景三:监管干预。各国政府实施政策,减缓自动化普及速度,以保护就业。 对自动化系统征税、要求人工参与以及其他干预措施,人为地设置了全面自动化的障碍。欧盟将率先采取此类措施。
情景四:二元经济。经济分为两个层级:高度自动化、高效的无人化部门和以人为本、效率较低(手工艺为主)的传统部门。财富集中在无人化部门,而就业则集中在传统部门。

我押注方案二。
因为自动化带来的经济激励太强,有太多闲置资本等待着加速转型,技术发展太快,而监管反应太慢、太分散,无法阻止加速的替代。
数字也不会说谎。
风险投资和私募股权公司正以前所未有的速度向无人经济技术领域投入资金。在我划分的矩阵中,最成功的公司是那些最大程度减少对人类依赖的公司。投资者青睐效率、可扩展性和可预测性。而人类效率低下、难以扩展且不可预测。
这就形成了一个反馈循环。成功的自动化会吸引更多投资,而这些投资又会资助更多自动化项目,从而导致更多工作岗位消失,进而给自动化带来更大的压力。
如果你是机器人,这是一个良性循环;如果你是人类,这是一个恶性循环。
采用无人运营模式的公司将获得显著的竞争优势:
成本结构:无工资、福利、培训成本或人力资源管理费用。均为固定成本,而非可变成本。
可扩展性。系统能够扩展以服务数百万客户,而无需成比例地增加运营成本。
稳定性。无人为失误,没有状态不佳的日子,没有性格冲突。每次表现都可预测。
全天候服务。24/7 不间断运营,无休息、休假或病假。始终提供不间断的服务。
速度。以机器速度运行的自动化决策和处理。
坚持以人为本运营的企业正面临来自无人化竞争对手日益增长的压力。无人经济已演变为一场地缘政治竞争。在自动化和人工智能技术方面领先的国家将主导全球市场,而落后的国家则将沦为经济殖民地,进口技术,出口原材料和低技能劳动力。
中国大力推进制造业自动化是为了实现经济主导地位,而美国在人工智能软件领域的领先地位则是为了保持技术霸权。但这些技术的发展日新月异,主要集中在工厂和机器人领域。正因如此,黄仁勋认为下一个热点将是物理人工智能(他称之为具身人工智能,但两者之间存在细微差别)。
欧洲注重以人为本的人工智能和监管框架,从社会角度来看或许值得称道,但从竞争角度来看却无异于自杀。如果你的竞争对手在裁员的同时也取消了监管,那么你不可能通过监管来赢得经济领先地位。
数据
这些数字讲述的故事比任何科幻电影都更恐怖。我制作这些可视化图表,就是为了让你清楚地看到,这个兔子洞究竟有多深。

资金正以前所未有的速度流向人力替代领域。仅2024年一年,投资额就高达3685亿美元。投资模式揭示了全球经济的真正优先事项:近一半的无人经济投资流向了人工 智能软件公司——这些公司旨在无需人类员工即可运营;另有三分之一的资金流入了制造业自动化领域,这将导致工厂工作岗位的消失。
信息很明确,投资者正在押注人类就业前景黯淡。

这条时间线展现了人类技术淘汰速度的加快。第一次工业革命历经数十年才得以展开,而人工智能革命却在短短几年内发生,而非几十年。红线代表自动化水平呈指数级增长,而方框则显示了每一波浪潮对人类造成的代价。

每家公司在这个矩阵中都有其位置。这张热力图可以帮助您了解每个组织在从以人为 本到后人类的光谱上所处的位置。深红色单元格代表危险区域——这些公司已经完全消除了对人的依赖。请注意,这些单元格中的示例是目前正在运营的真实公司,而不是未来的可能性。
我认为我们正处于人类历史上最重大的经济转型之中,而大多数人甚至都没有意识到这一点。
未来的工作并非人机和谐共处。从长远来看,混合模式并不存在——混合模式只有在立法人为构建的情况下才有可能实现。未来,机器将主宰一切,而人类则需要思考自身的定位。
我们作为一个社会所面临的选择是如何塑造社会发展,以最大限度地发挥其益处,同时最大限度地减少其危害。
或许我们根本没有选择。
我白天开发人工智能,晚上发出预警。我原以为这份工作很稳定,直到人工智能也学会了如何发出预警,到那时我就得排在队伍的最后面了。

